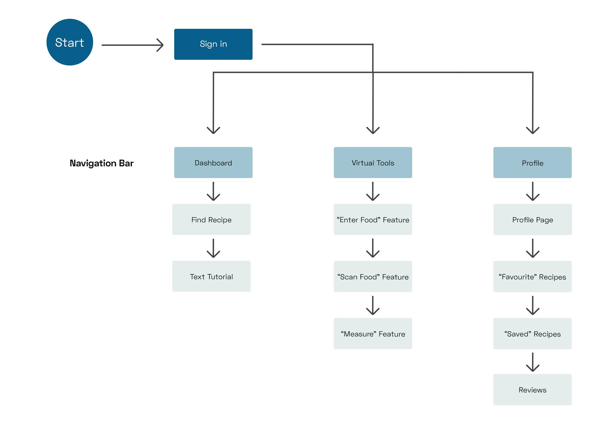
General User Flow
Dashboard Design Iterations
I designed two dashboard screens based on the research I've and data I've gathered. To simplify the decision I've conducted a small survey with approximately 40 participants via Instagram Story Voting Poll. The survey concluded that Option B is more favorable. To better justify why Option B is the best option, I've formulated a Pro-Con list with judgments based on the survey and preliminary research on other food and tutorial-based applications.
Sign In to Dashboard Wireframes
The wireframes below are for the Sign In Screen to the Dashboard and its options/filters.



Post a Comment